玻璃幕牆漏水案例分析之“密封膠條”篇
摘要:本文探讨了幕牆行業密封膠條原因引發的漏水展開分析,并提供改善方法;同時,總結了膠條的基本原理和相關經驗。
關鍵詞: 相容性 遷移性 玻璃幕牆
一:前言
幕牆因設計不佳,施工不當,以及相關配套材料選用上的問題,導緻璃幕牆漏水的問題時有發生,多年來一直困擾著(zhe)甲方業主、設計院和所有行業從業者,更是成(chéng)爲廣大用戶的一塊“心病”。
客觀分析産生“漏水”的原因多種多樣,今天中國幕牆網ALwindoor.com邀請擁有300+“地标級”幕牆案例的“膠條專家”——聯和強Unity,從密封膠條的角度展開相關探讨。
二:分析
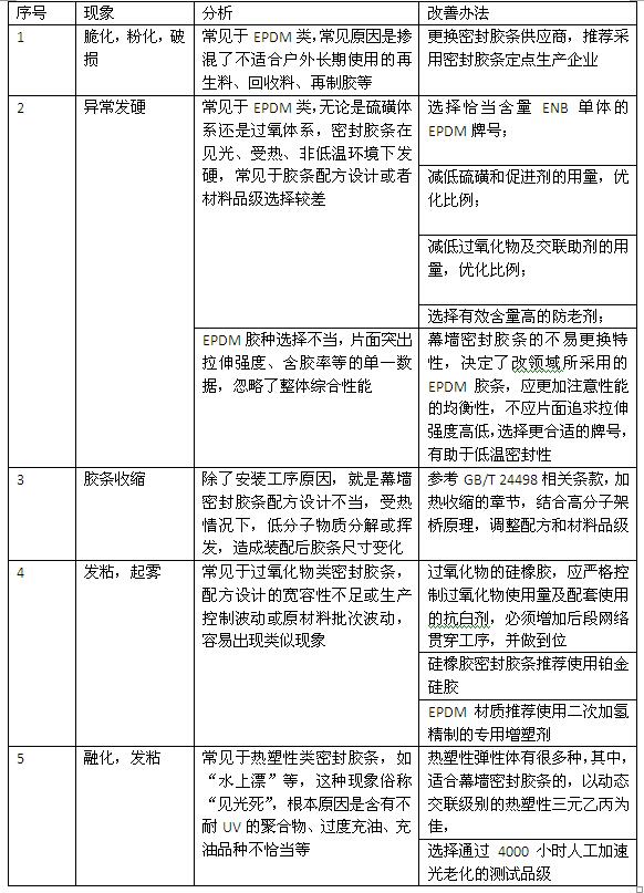
2.1密封膠條自身質量不佳或者配方設計不當



聯和強橡塑(詞條“橡塑”由行業大百科提供)是密封膠條的定點生産企業,以EPDM爲例,一直使用的是進口EPDM原膠,每個批号都(dōu)有COA證書,具備良好(hǎo)的可追溯性
2.2密封膠條膠種的材質和品級選擇不當


2.3結構設計有缺陷




聯和強推出的加線膠條可以有效預防大尺寸玻璃密封安裝的膠條異常收縮,是玻璃幕牆“長效密封”的有力保障
2.4運輸、存儲方法不當



2.5安裝工序不當

因某些細節未處理好(hǎo),正在安裝的玻璃幕牆出現了膠條扭曲的現象,俗稱“荷葉邊”現象

幕牆加工企業常見工具集錦
2.6清潔保養方法不當




三:結束語:
幕牆密封是一個系統工程,不同的部位應當采用不同的方案,悉心設計,除了材料本身質量,更要融合加上幕牆密封領域的經驗,作爲密封膠條定點生産企業,打造一個又一個的玻璃幕牆經典案例是我們的使命與榮耀!
參考文獻:
1. 中國建築金屬結構協會建築門窗(詞條“建築門窗”由行業大百科提供)配套件委員會 GB/T 24498 建築門窗、幕牆用密封膠條 2009
2. 日本橡膠協會 橡膠試驗法 日本丸善株式會社 2006
3. 約翰G.薩默(美)工程橡膠制品--設計·制造·性能(néng)測試化學工業出版社 2010
4. . 唐斌等 乙丙橡膠應用技術 化學工業出版社 2005
5. 陳前 密封膠條的維修保養 聯和強技術手冊 2022版
6. 陳前 EPDM-S密封膠條的研制 聯和強培訓手冊 2016版
7. 陳前 鉑金硫化矽橡膠在建築密封的應用探讨 廣東橡膠制品聯盟年會 2019
8. 陳前 陳愛新等 幕牆行業用密封膠條的應用探讨 2012
9. 尹紹忠等 幕牆變形縫交叉部位的密封方案門窗配套件委員會年會 2015
作者:陳前
來源:中山聯和強橡塑科技限公司
文章來源:中國幕牆網整理發布
Copyright © 雲南正榮裝飾工程有限公司 版權所有 地址:雲南省昆明市盤龍區萬宏國際1号地塊A座1117号 備案号:
技術支持:貳壹網絡